Why IT Roadmaps Slip — Capacity Recovery | Allari

Most IT organizations don't fall behind because of strategy. They fall behind because of load—backlogs, escalations, gaps, and operational friction that quietly drain capacity from the work that matters.
These problems aren't random. They form recognizable patterns that slow delivery, stretch teams thin, and erode the predictability the business depends on.
Roadmaps rarely fail because of weak teams. In fact, most IT departments that consistently miss deadlines are staffed by experienced, capable, committed professionals doing hard work in difficult conditions. The problem isn't effort—it's structure.
This article explains where capacity actually goes, why traditional fixes don't work, and how organizations recover 30–40% of lost execution bandwidth using a structured approach.
If these symptoms look familiar, the Execution Drag Calculator can help you quantify how much execution bandwidth you're losing—and what recovery might look like.
Calculate Execution Drag →When deadlines slip, there's a reflexive tendency to look at the team first. Were they focused enough? Did they prioritize correctly? Should they have worked weekends?
This framing is almost always wrong. Strong teams consistently get blamed for systemic failures that are entirely outside their control. Hard work cannot compensate for a broken system.
The modern IT environment is fundamentally overloaded. The IT Process Institute's study of 850+ organizations found that typical organizations lose 35–45% of their team's time to unplanned work—while top 15% high performers lose less than 5%. Legacy complexity creates constant friction. Ownership is fragmented across teams, tools, and approval chains. Dependencies remain invisible until they block progress.
A developer finishes their code in two days, but it sits in review queues for three weeks waiting for approvals
A senior engineer is pulled off a roadmap project to handle an escalation that "only they can fix"
A clear task takes 5x longer than estimated because requirements changed mid-stream and nobody documented the dependencies
A team completes their sprint, but integration fails because another team wasn't informed of the release
The same incident resurfaces monthly, consuming capacity that was supposed to go toward strategic work
None of these problems can be solved by "working harder." They're structural—and they require structural solutions.
The IT Process Institute's benchmark of 850+ organizations shows that typical organizations lose 35–45% of their team's time to unplanned work. Top 15% high performers lose less than 5%. The difference isn't skill or tools—it's structure.
When capacity disappears, the symptoms are predictable:
The capacity trap is self-reinforcing. Slippage creates pressure. Pressure creates shortcuts. Shortcuts create rework. Rework consumes the capacity that was supposed to prevent slippage.
Related: Why 60–70% of IT Bandwidth Is Invisible — Understanding where capacity disappears before you can recover it.
Strong teams fail to deliver not because of weak performance, but because of five core structural forces that silently consume capacity and create unpredictability.
In most IT organizations, 35–45% of each week is consumed by unplanned work: escalations, production issues, urgent requests, and firefighting. This isn't a planning failure—it's a structural constant that most leaders underestimate.
Example: A team allocates 80% of their sprint capacity to roadmap work. By Wednesday, two production incidents and one executive escalation have pulled three senior engineers into reactive mode. The sprint completes at 40% capacity—again.
Why it compounds: Each week of unplanned work pushes roadmap items into the next quarter. As items age, scope creep, dependency drift, and knowledge loss make them harder to complete.
Work enters the system from multiple channels: ServiceNow tickets, Slack messages, email requests, verbal hallway asks, executive directives. There's no single source of truth, and incoming work isn't normalized, scoped, or prioritized before it hits teams.
Example: A request comes in via Slack: "Can we add a field to the report?" It sounds simple. But there's no ticket, no requirements, and no understanding that "the report" involves three systems, two teams, and a compliance review. The "quick ask" consumes 40 hours.
Why it compounds: Fuzzy intake creates rework, rework creates escalations, escalations pull senior staff away from roadmap items.
The same problems resurface monthly because there's never capacity to address root causes. Teams apply quick fixes, close the ticket, and move on—knowing the issue will return.
Example: A batch job fails every month. Each time, it takes 6 hours to diagnose and remediate. Nobody has time to fix it permanently, so it just keeps happening. Over a year, the same issue consumes 72 hours of engineering time.
Why it compounds: Recurring issues erode morale, consume predictable capacity, and make teams gun-shy about committing to deadlines.
Modern IT work is deeply interdependent. A single roadmap item might require coordination across infrastructure, security, application development, and business stakeholders. But these dependencies are rarely mapped upfront—they're discovered mid-execution.
Example: A project is scoped as "3 months." At month 2, the team discovers they need a firewall rule change. The security team has a 6-week backlog. The 3-month project becomes a 5-month project.
Why it compounds: Late-discovered dependencies create cascading delays. When one project slips, it blocks others.
Most IT organizations are running operating models designed for a different era—one with fewer systems, less integration, slower change cycles, and more predictable demand.
Example: The team still uses a quarterly planning cycle, but business requests arrive weekly. The change advisory board meets monthly, but infrastructure changes are needed daily. The model can't keep up—so work happens outside it.
Why it compounds: When the operating model doesn't match the pace of the business, shadow processes emerge and visibility disappears.
Deep Dive: 35 IT Pain Points That Drain Capacity — A complete catalog of the operational friction that steals execution bandwidth.
Even the strongest teams fail when the math doesn't work. Here's why capacity arithmetic kills roadmaps:
of each week consumed by unplanned work
remains for roadmap delivery
fragments that never accumulate
When 35–45% of capacity goes to unplanned work, and another 20–30% goes to meetings and coordination, what's left for the roadmap? Not enough.
This is why teams feel like they're working constantly but never making progress. They are working—just not on the roadmap.
Most organizations try to fix capacity problems by:
These solutions treat symptoms, not causes. They add more load to an already overloaded system.
The real problem isn't lack of people or tools. It's structural: work enters the system faster than it can be executed, priorities aren't stable, dependencies aren't visible, and the operating model doesn't match the pace of the business.
Related: The Developer Productivity Myth — Why adding developers doesn't solve delivery problems.
When capacity drains, the business consequences compound:
This isn't an IT problem. It's a business risk that grows with every slipped roadmap.
Organizations that recover 30–40% of lost capacity see measurable improvements: 92% on-time project delivery, 100% change success rate, and roadmaps that actually execute as planned.
You're in the capacity trap if:
These aren't symptoms of poor performance. They're symptoms of structural capacity loss.
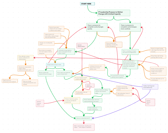
Capacity problems don't exist in isolation. They create cascading dependencies and feedback loops that make them progressively harder to solve.

This diagram illustrates how pressure, hidden weaknesses, and unplanned work combine into a repeating capacity failure loop.
Each problem reinforces the others. Fuzzy intake creates rework. Rework creates escalations. Escalations pull senior staff away from strategic work. Strategic work slips. Leadership applies pressure. Pressure creates shortcuts. Shortcuts create more problems.
Strong teams don't need motivation talks or productivity hacks. They need a system that actually lets them do the work they were hired to do.
Work enters through a single, normalized channel. Requirements are clear before work begins. No more decoding vague requests mid-execution.
Not everything can be urgent. Leadership makes hard choices about what matters, and those choices are visible and stable.
Strategic work requires focus. Teams need protected time where they can make progress without interruption or context switches.
Blockers get resolved quickly. Approvals don't sit in queues for weeks. When teams need something, the system responds.
Someone else handles the escalations, the firefighting, and the "quick asks." Roadmap teams are insulated from operational chaos.
The operating model reflects how work actually flows—not how it flowed ten years ago. Planning cycles match business pace.
These aren't luxuries. They're prerequisites for predictable delivery. Without them, even the strongest teams will continue to struggle.
Here's a five-step method IT leaders can use immediately to improve roadmap predictability. These steps don't require reorganization, new tools, or additional headcount—they require discipline and structural change.
You cannot manage what you cannot see. Start by capturing every type of work—not just project work. Include tickets, escalations, maintenance tasks, ad-hoc requests, meetings, and coordination overhead.
Most leaders are shocked to discover where their team's capacity actually goes. This visibility is the foundation for everything else.
Establish a single intake point with clear criteria. Every request gets normalized, scoped, and prioritized before it enters the execution queue. No more drive-by requests or "quick asks" that bypass the system.
This eliminates the rework and clarification overhead that consumes so much capacity.
Identify the top 10 recurring issues that consume capacity every month. Dedicate time specifically to resolving them permanently—not just patching them.
Eliminating recurring incidents is one of the highest-leverage investments you can make. Each permanent fix returns capacity to the roadmap for the rest of the year.
Separate your team into operational and strategic capacity pools. Protect roadmap teams from operational noise. Let operations teams handle the firefighting so strategic teams can focus.
This often means accepting that some operational work will take longer—but it's the only way to ensure that strategic work actually gets done.
Quarterly planning isn't enough. Establish a weekly rhythm where teams commit to specific deliverables, track progress in small increments, and surface blockers before they become crises.
Short cycles create accountability and visibility. They also make it impossible for work to drift silently for months before anyone notices.
Allari's Structured Execution framework addresses the root causes of capacity loss through five integrated components. The framework is built on 27 years of direct experience with enterprise IT teams and has been validated across 62 Fortune 500 organizations.

A structured system that normalizes incoming work, defines scope and dependencies, and creates predictable execution flow. Intake: Every request is normalized and classified into the right work category and executed at the right run rate to keep costs down. Define: Scope, dependencies, and requirements are determined in minutes. Delegate: Work moves through a consistent lifecycle with full visibility.
Learn more →Every task is measured in deliverable 15-minute value increments—not story points, not "almost done," not days. This forces concrete definition, eliminates ambiguity, and ensures every effort is adding value to the business or is justifiable.
Learn more →Continuous dashboards show exactly where capacity is going—incidents, requests, projects. Leadership sees the operational drag that steals roadmap execution time without scheduling status meetings.
Learn more →Custodial Engineers assume operational custody as an extension of your Core Team—executing defined work and repatriating capacity to senior staff. Zero-Disruption integration. No Contractual Staffing Arbitrage.
Learn more →AI delivers speed and analysis; humans ensure correctness, validate context, assess risk, and deploy only verified automation or process changes. This principle runs through everything we do.
Learn more →The capacity trap manifests differently across enterprise platforms. Explore how it appears in your environment:
If your roadmap keeps slipping, it's not because your team isn't working hard enough. They are. Blaming them for structural problems they didn't create and can't individually solve is both unfair and ineffective.
Slippage is a sign that the system is overloaded—that work is entering faster than it can be executed, that dependencies aren't visible, that capacity is fragmented, and that the operating model hasn't kept pace with the environment.
Strong teams deserve a system that lets them win. They deserve clear intake, protected time, stable priorities, and leadership that understands that predictability is a design choice—not a character trait.
Predictable delivery isn't about working harder. It's about building a system where hard work actually produces results.
Your team is probably stronger than you think. The question is whether your system is strong enough to let them prove it.
The Executive Diagnostic is a 45-minute session that surfaces where your capacity is actually going:
The output is a 90-Day Stability Plan—a concrete roadmap for recovering 30–40% of lost capacity. The target benchmark is the 1.77-Day Resolution Pulse — verified across a 27-month longitudinal study, compressing Mean Resolution Velocity (MRV) from 16.4 days to 1.77 days.
Target: 1.77d MRV | 40% Capacity Repatriated | 19% TCO Reduction
35–45% of enterprise IT labor capacity is consumed by unplanned, reactive work. 27 years of forensic data across 62 Fortune 500 environments.
The Developer Productivity Myth
Why adding developers doesn't solve delivery problems—and what actually does.
35 IT Pain Points That Drain Capacity
A comprehensive catalog of the operational friction that quietly steals execution bandwidth.
The Capacity Recovery Playbook
A practical guide to recovering 30–40% of lost execution capacity within 12 weeks.
Why 60–70% of IT Bandwidth Is Invisible
Understanding where capacity disappears before you can recover it.
Updated December 2025